Hoàn Mỹ Brand portal Design
About Project
With 16+ branches, HMC seeks a centralized method to access brand assets, ensuring a cohesive brand experience for both internal teams and external partners.
My role
I led the project's overall UI/UX design, ensuring all visual requirements from the stakeholders were met. Additionally, I collaborated closely with the development team (vendor) to maintain an efficient workflow and achieve optimal results.
Problem Statement
As HMC still transitions into the digital space, it is critical to create a user-friendly brand portal that accommodates both tech-savvy and non-tech-savvy users.
Goal
Create an intuitive portal that reflects the "Hoan My experience", streamlining the access to digital assets for all users, and delivers a consistent brand experience across the organization.
Situation | From the beginning
The initial brief provided only a general idea and sitemap for the brand portal.
There wasn’t any existing guidelines or framework, as this was their first-ever portal.
There was a gap in technical expertise between teams and users, as not all were tech-savvy or have experience in product development.
The approval process is complex due to its significance.
So, my Task
Ensure Clarity & Streamline User Experience
Create an easy-to-use portal for users of all technical abilities and support stakeholders unfamiliar with product design to ensure clarity and prevent delays or misalignment.

Action
Goal-Archiving Methods
Visualize “Vision”:
I created a wireframe based on the provided sitemap to help stakeholders better visualize their vision. This gave me a foundation to gather detailed insights and feedback. I then refined the sitemap and flow, securing approval to move forward to design the UI.
Insight Discover:
Identify pain points: As Hoan My has expanded its network, the Group Communications struggled to maintain brand consistency across branches and external partners.
Product Objective: Designed as a single source of truth, providing a centralized, authorized repository for brand assets, ensuring consistent and proper usage.
Key Features: The portal offers easy access to assets and enforces usage guidelines, maintaining brand integrity across all channels.
Personalization: The portal must be customized for each facility, as HMC’s assets are specifically tailored for each branch.
Action
Execution
"Hoan My-Centric" Experience:
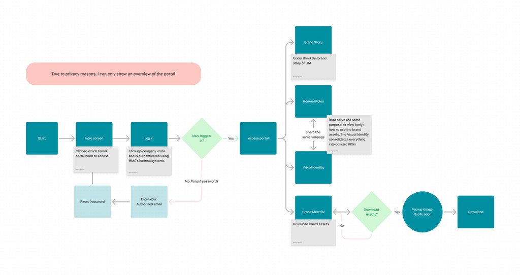
The portal features an intuitive UI, aligned with the Hoan My website. With log-in via company email secure access for authorized entities. This method minimizes the learning curve across all organizational levels, while enforcing strict privacy and security standards.
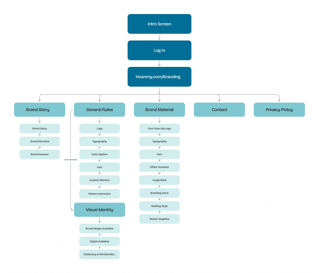
Revamped Sitemap: To simplify the UX, I restructured the sitemap and created IA that focus on 3 main sections:
Brand Story: About Hoan My
General Rules & Visual Identity: Explain how to use brand assets
Brand Material: Access and download assets
Organization level filter: Each user will be “pre-filtered” through their organization email, ensuring a restricted and streamlined access to only information and material tailored to their authorized organization.
Ensure Clarity:
High-Fidelity Prototypes: To further enhance the friction of the approval process, I provided high-fidelity prototypes for each update. These interactive prototypes allowed stakeholders to experience the design firsthand, significantly reducing confusion and improving the quality of feedback at every stage.
Extra Step | Extensive support
Proactive Communication: Maintained open, regular communication with stakeholders to clarify requirements, ensure alignment, and address concerns early, preventing potential delays. This approach kept the project on track while ensuring stakeholders remained informed and involved.
Primary Point of Contact: Took responsibility for managing all feedback, prioritizing key issues. Ensured specifications were confirmed and aligned with stakeholders before being handed off to the development team, minimizing workflow disruptions.

Result
An Intuitive Brand Portal Experience
Successfully delivered. It offers a unified brand experience, catering to stakeholder needs while easing the user learning curve.
With “Easy-to-use” Features
portal demo Video

Acquired Valuable Knowledge
This initiative deepened my understanding of effective interdisciplinary teamwork. I learned that simply introducing design thinking or 5Ws isn’t enough, as these concepts may not be universally understood. To bridge this gap, I focused on proactive communication and visual aids. By providing clear and concise visual representations, I helped non-product teams grasp complex product concepts more easily. This approach minimized assumptions and misunderstandings, leading to smoother collaboration.
























